Skip to content Skip to sidebar Skip to footer

Skeletal System Concept Map

2nd Grade Concept Map For The Skeletal System Concept Map Skeletal System Map

2nd Grade Concept Map For The Skeletal System Concept Map Skeletal System Map

Skeletal system concept map. Ad Use Lucidchart to visualize ideas make charts diagrams more. Start studying Skeletal systemConcept map. A Concept Map Protects organs inside the Filename.

Get the most powerful professional diagram software on the market. Skeletal System Concept Maps To wrap up our unit of the skeletal system I teamed up with the computer teacher to help my students make concept maps of skeletal system vocabulary. Skeletal System Study Guide A.

Get the most powerful professional diagram software on the market. No one had bothered to make maps of them or study them in any. Head Arms Legs Hands Feet Chest Introduction Welcome to the skeletal system.

Pin On Rehc. The human skeletal system is the entire framework of bones that provide structure and form to the human body and protection to the vital organs. Break in the distal radius of the wrist happens when there is a fall on the outstretched hand 819.

Ad Use Lucidchart to visualize ideas make charts diagrams more. Read and download free pdf of NEET Biology Human Skeleton Concept Map. Oxygen Produced RBC u0026amp.

This online broadcast skeletal. Solution for Make a concept map about the structure and functions of skeletal system. Happens when a spiral rotation is applied to the axis of the bone and it breaks 818.

The concept map below. Skeletal System Concept Map - Printable Worksheets for.

A Concept Map Of The Topic The Human Skeleton Download Scientific Diagram

A Concept Map Of The Topic The Human Skeleton Download Scientific Diagram

Ihmc Cmaptools Concept Map Skeleton2 Concept Map Concept Map

Ihmc Cmaptools Concept Map Skeleton2 Concept Map Concept Map

Bits And Pieces Of Middle School Skeletal System Concept Maps

Bits And Pieces Of Middle School Skeletal System Concept Maps

Skeletal System

Skeletal System

Pin On Rehc

Pin On Rehc

Solved 121 Chapter Comprehensive Exercises C Concept Map Chegg Com

Solved 121 Chapter Comprehensive Exercises C Concept Map Chegg Com

Cmap Cmap Software

Cmap Cmap Software

Lawrence Concept Map Of The Skeletal System Pdf Course Hero

Lawrence Concept Map Of The Skeletal System Pdf Course Hero

Bp Concept Map Sv Stroke Volume R Vessel Radius Hr Heart Rate L Download Scientific Diagram

Bp Concept Map Sv Stroke Volume R Vessel Radius Hr Heart Rate L Download Scientific Diagram

Skeletal System Mindmeister Mind Map

Skeletal System Mindmeister Mind Map

Solution Skeletal System Concept Map Studypool

Solution Skeletal System Concept Map Studypool

Conceptmap Muscular System Human Muscular System Personalized Learning

Conceptmap Muscular System Human Muscular System Personalized Learning

Locomotion And Transport Concept Map Of Chapter 2

Locomotion And Transport Concept Map Of Chapter 2

Body Systems Concept Map Mind Map

Body Systems Concept Map Mind Map

Solved 192 The Skeletal System Concept Map Cranium Protects Chegg Com

Solved 192 The Skeletal System Concept Map Cranium Protects Chegg Com

Skeletal System

Skeletal System

Concept Map Anatomy Bones And Muscles

Concept Map Anatomy Bones And Muscles

Bp Concept Map Sv Stroke Volume R Vessel Radius Hr Heart Rate L Download Scientific Diagram

Bp Concept Map Sv Stroke Volume R Vessel Radius Hr Heart Rate L Download Scientific Diagram

Interactive Powerpoint Skeletal System

Interactive Powerpoint Skeletal System

Organ Systems Concept Map Body Systems Worksheets Human Body Worksheets Human Anatomy And Physiology

Organ Systems Concept Map Body Systems Worksheets Human Body Worksheets Human Anatomy And Physiology

A Concept Map Of The Topic The Human Skeleton Download Scientific Diagram

A Concept Map Of The Topic The Human Skeleton Download Scientific Diagram

Amy Brown Science Human Body The Skeletal Muscular And Integumentary Systems

Amy Brown Science Human Body The Skeletal Muscular And Integumentary Systems

Conclusion The Skeletal System And Its Diseases

Conclusion The Skeletal System And Its Diseases

1

1

Solved 1 What Are The Different Parts Of The Skeletal Chegg Com

Solved 1 What Are The Different Parts Of The Skeletal Chegg Com

Skeletal System Biology Activity

Skeletal System Biology Activity

Ispolzovanie Vizualnyh Organizatorov Dlya Fokusirovaniya Na Myshlenii

Ispolzovanie Vizualnyh Organizatorov Dlya Fokusirovaniya Na Myshlenii

Human Movement System Ppt Video Online Download

Human Movement System Ppt Video Online Download

Cmap Cmap Software

Cmap Cmap Software

Chapter 1

Chapter 1

Solved Required Information Study The Concept Map Below And Chegg Com

Solved Required Information Study The Concept Map Below And Chegg Com

William Lim And Ho Yee Hong The Skeletal System

William Lim And Ho Yee Hong The Skeletal System

An Example Of Mind Map Students Prepared Related To The Subject The Download Scientific Diagram

An Example Of Mind Map Students Prepared Related To The Subject The Download Scientific Diagram

How To Learn Anatomy With Mind Maps Kenhub

How To Learn Anatomy With Mind Maps Kenhub

Solution The Muscular System Concept Map Studypool

Solution The Muscular System Concept Map Studypool

Skeletal System Mindmeister Mind Map

Skeletal System Mindmeister Mind Map

Solved 130 Chapter7 The Axial Skeleton Level 2 Concept Chegg Com

Solved 130 Chapter7 The Axial Skeleton Level 2 Concept Chegg Com

Solved Construct A Concept Mapthat Illustrates Your Understanding Of The Skeleton As An Organ System And Reveals How It Is Composed Of Organs Whic Course Hero

Solved Construct A Concept Mapthat Illustrates Your Understanding Of The Skeleton As An Organ System And Reveals How It Is Composed Of Organs Whic Course Hero

Activity Skeletal System Mindmap Human Bio

Activity Skeletal System Mindmap Human Bio

Neet Biology Human Skeleton Concept Map

Neet Biology Human Skeleton Concept Map

Body Systems Concept Map Mapa Mental Amostra

Body Systems Concept Map Mapa Mental Amostra

Solved Concept Map 0 0 Articulates With Wees 0 0 Consists Of Chegg Com

Solved Concept Map 0 0 Articulates With Wees 0 0 Consists Of Chegg Com

Create Your Own Concept Map On Body Tissues

Create Your Own Concept Map On Body Tissues

An Example Of Mind Map Students Prepared Related To The Subject The Download Scientific Diagram

An Example Of Mind Map Students Prepared Related To The Subject The Download Scientific Diagram

Blg 701 Anatomy Of Bone And Cartilage Mindmeister Mind Map

Blg 701 Anatomy Of Bone And Cartilage Mindmeister Mind Map

Muscular System Concept Map Amethyst Whitaker A P Ii Muscular System Cardiac Skeletal Smooth Striated Involuntary Pumps Blood Through Circulatory Course Hero

Muscular System Concept Map Amethyst Whitaker A P Ii Muscular System Cardiac Skeletal Smooth Striated Involuntary Pumps Blood Through Circulatory Course Hero

29 Body Systems Concept Map Maps Database Source

29 Body Systems Concept Map Maps Database Source

Fillable Online Hs Wcs K12 Oh 321 The Skeletal System Wellston High School Hs Wcs K12 Oh Fax Email Print Pdffiller

Fillable Online Hs Wcs K12 Oh 321 The Skeletal System Wellston High School Hs Wcs K12 Oh Fax Email Print Pdffiller

Muscular

Muscular

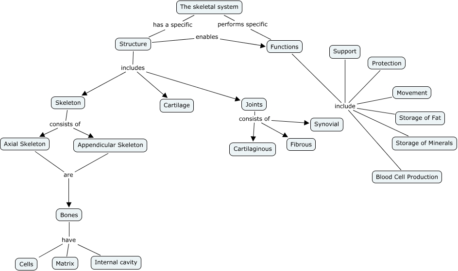
The Skeletal System rib cage where they conect between the mnubrium sternum and the ribs long bones where they conect between the epiphysis and the diaphysis Biaxial Joints like Condyloid Joints Fontanel which are gaps between the plates The skull which is made up of Fontanel Back bone where the discs conect.

I like this project because it allows students to see how all parts of the skeletal system are connected and makes a good study guide for the chapter test. Pin On Rehc. A break in the ankle bones that is characterized by a break in one or. Skeletal System Concept Maps To wrap up our unit of the skeletal system I teamed up with the computer teacher to help my students make concept maps of skeletal system vocabulary. Pin On Kids Eds What S It Like Talking W Kids About Eds Ehlers Danlos Syndrome. Head Arms Legs Hands Feet Chest Introduction Welcome to the skeletal system. Solution for Make a concept map about the structure and functions of skeletal system. Skeletal System Concept Map Oleh montokkkkkkkk September 11 2021 Posting Komentar Pin On Nurse. The primary functions of the skeletal system include movement support protection production of blood cells storage of minerals and endocrine regulation.


Pin On Kids Eds What S It Like Talking W Kids About Eds Ehlers Danlos Syndrome. Skeletal System Concept Map Oleh montokkkkkkkk September 11 2021 Posting Komentar Pin On Nurse. Happens when a spiral rotation is applied to the axis of the bone and it breaks 818. Muscular System Concept Map Muscular System Types of Cells Visceral Cell Information Functions Non-striated Involuntary Spindle-shaped Single nucleus Skeletal Cell Information Maintains posture Stabilizes joints Generates heat Cardiac Huge Cigar-shaped Multinucleate Striated. Chapters learning objectives and parallels the three-level learning system in the textbook. The Skeletal System rib cage where they conect between the mnubrium sternum and the ribs long bones where they conect between the epiphysis and the diaphysis Biaxial Joints like Condyloid Joints Fontanel which are gaps between the plates The skull which is made up of Fontanel Back bone where the discs conect. Come along with me as we learn a little bit about human bones and the names given to them.

Post a Comment for "Skeletal System Concept Map"